Skip to content Skip to sidebar Skip to footer

Marine Power Distribution System

Typical Ships Electrical Distribution System With Sketch Oways Online

Typical Ships Electrical Distribution System With Sketch Oways Online

Marine power distribution system. To provide a power distribution system for a ship which is capable of supplying power to a drive device by generating only the power of necessary amount at necessary time. Industrial Oilfield and Marine Components Inc builds Power and Control Systems for Drilling Rigs and the Automation industry. Marine Radio Communication System.

The demands for sufficient electrical power in future ship designs varying from warships and naval aircraft carriers to oil tankers and transport vessels are of main importance to. Current DC power distribution systems for marine and offshore applications. It comprises brushless synchronous generators to support all extremes of power demand switchgear specially developed for.

The first responsibility is to manage battery connection and isolation. DISTRIBUTION SYSTEM MOBILE ELECT PWR 100KW. The main board supplies bulk power to motor starter groups often part of the main board section boards and distribution boards.

Transformers interconnect the HV and LV distribution sections of the system. The answergiven technologies that can potentially affect everything thats powered and that are quantum leaps more complicated than standard boat wiring dumb and inefficient though it may beis lots. Course participants can visit ABB factories or workshops and get answers from the engineers who designed the equipment and systems themselves.

Power LV is an integrated modular and scalable system for providing a reliable and economical onboard power supply in low-voltage technology. Auxiliary and emergency services are supplied by the Main generators during normal operating conditions. The main elements of a marine distribution system are the main and emergency switchboards power panel boards motor controllers lighting and small power panel boards.

The Computer Controlled Marine Power Generation and Distribution System MPGDC has been designed by EDIBON for both theoretical and practical training in the field of ship power generation and distribution. The main components of this system are. AC zonal distribution system is one of the options in order to achieve the objection.

The electrical power distribution system on board a ship is designed to provide a secure supply to all loads with adequate built in protection for the equipment and operating personnel. Weve integrated VFD and SCR systems for the Drilling and Marine industries since 1975.

Marine Engineer Marine Electrical Distribution

Marine Engineer Marine Electrical Distribution

Marine Electrical Power Distribution System Bright Hub Engineering

Marine Electrical Power Distribution System Bright Hub Engineering

Marine Electrical Power Distribution System Bright Hub Engineering

Marine Electrical Power Distribution System Bright Hub Engineering

Pdf Mvdc Marine Electrical Distribution Are We Ready Semantic Scholar

Pdf Mvdc Marine Electrical Distribution Are We Ready Semantic Scholar

Electrical Power Distribution System Onboard Ship

Electrical Power Distribution System Onboard Ship

Pdf Study Of Shipboard Power Distribution System Review On An Aplication Of Ac Zonal Distribution

Pdf Study Of Shipboard Power Distribution System Review On An Aplication Of Ac Zonal Distribution

Emergency Power Supply Shaft Alternators For Ships Machinery Operation

Emergency Power Supply Shaft Alternators For Ships Machinery Operation

Ship S Emergency Power Dieselship

Ship S Emergency Power Dieselship

Pdf Study Of Shipboard Power Distribution System Review On An Aplication Of Ac Zonal Distribution

Pdf Study Of Shipboard Power Distribution System Review On An Aplication Of Ac Zonal Distribution

Figure 3 From Mvdc Marine Electrical Distribution Are We Ready Semantic Scholar

Figure 3 From Mvdc Marine Electrical Distribution Are We Ready Semantic Scholar

Lv Mv Distribution In Power Plants On Board Of Big Ships Eep

Lv Mv Distribution In Power Plants On Board Of Big Ships Eep

Primary Distribution Schemes Of Power Plants On Board Of Big Ships Eep

Primary Distribution Schemes Of Power Plants On Board Of Big Ships Eep

Inventions Free Full Text Effect Of Load Changes On Hybrid Shipboard Power Systems And Energy Storage As A Potential Solution A Review Html

Inventions Free Full Text Effect Of Load Changes On Hybrid Shipboard Power Systems And Energy Storage As A Potential Solution A Review Html

Ship S Electrical Systems Description

Ship S Electrical Systems Description

Hybrid Maritime Microgrids A Quest For Future Onboard Integrated Marine Power Systems Intechopen

Hybrid Maritime Microgrids A Quest For Future Onboard Integrated Marine Power Systems Intechopen

Tsps Engineering Manual

Tsps Engineering Manual

Marine Electrical System Download Scientific Diagram

Marine Electrical System Download Scientific Diagram

What Is Marine Electricity And How It Is Generated

What Is Marine Electricity And How It Is Generated

Energies Free Full Text Ac Ship Microgrids Control And Power Management Optimization Html

Energies Free Full Text Ac Ship Microgrids Control And Power Management Optimization Html

Electrical Distribution System Optimisation For Marine Applications

Electrical Distribution System Optimisation For Marine Applications

Marine Electrical Power Distribution System Bright Hub Engineering

Marine Electrical Power Distribution System Bright Hub Engineering

Primary Distribution Schemes Of Power Plants On Board Of Big Ships Eep

Primary Distribution Schemes Of Power Plants On Board Of Big Ships Eep

Computer Controlled Marine Power Generation And Distribution System Edibon

Computer Controlled Marine Power Generation And Distribution System Edibon

1

1

2

2

The Configuration Of The Electric Supply System With The Planned Shore Download Scientific Diagram

The Configuration Of The Electric Supply System With The Planned Shore Download Scientific Diagram

Power System Configuration And Ship Single Line Diagram Electro Technical Officer Eto

Power System Configuration And Ship Single Line Diagram Electro Technical Officer Eto

2

2

Pdf Integrated Control Of Marine Electrical Power Systems Semantic Scholar

Pdf Integrated Control Of Marine Electrical Power Systems Semantic Scholar

Wartsila Power Management System

Wartsila Power Management System

Dc Main Power Distribution Blue Sea Systems

Dc Main Power Distribution Blue Sea Systems

Marine Power Distribution And Propulsion Systems Diagram Schematic And Image 02

Marine Power Distribution And Propulsion Systems Diagram Schematic And Image 02

Ships Electrical Standards 2018 Tp 127 E

Ships Electrical Standards 2018 Tp 127 E

View 38 Electrical Distribution System Schematic Diagram

View 38 Electrical Distribution System Schematic Diagram

Power Distribution System On Ship Electro Technical Officer Eto

Power Distribution System On Ship Electro Technical Officer Eto

Marine Electrical Distribution System And Control Engineering

Marine Electrical Distribution System And Control Engineering

Actaron Innovative Energietechnik Solutions Systems Engineering

Actaron Innovative Energietechnik Solutions Systems Engineering

Primary Distribution Schemes Of Power Plants On Board Of Big Ships Eep

Primary Distribution Schemes Of Power Plants On Board Of Big Ships Eep

Hybrid Maritime Microgrids A Quest For Future Onboard Integrated Marine Power Systems Intechopen

Hybrid Maritime Microgrids A Quest For Future Onboard Integrated Marine Power Systems Intechopen

Electrical System Design Zebec Marine

Electrical System Design Zebec Marine

2

2

2319999 Box Group Junction Power Distribution Engine Marine Caterpillar 3512b 3512b Marine Military Nsc00001 Up Electrical And Starting System 777parts

2319999 Box Group Junction Power Distribution Engine Marine Caterpillar 3512b 3512b Marine Military Nsc00001 Up Electrical And Starting System 777parts

Marine Ac Distribution Circuit Breaker Panels Circuit Breaker Panels Marine Breakers

Marine Ac Distribution Circuit Breaker Panels Circuit Breaker Panels Marine Breakers

What Is Marine Electricity And How It Is Generated

What Is Marine Electricity And How It Is Generated

Electro Technical Officer On Twitter Working On Ship Power Distribution System Https T Co D39xdbi0sr Internet Place And Knowledge Base For Marine Electricians Eto S Ship Sea Ocean Shiplife Sealife Offshore Offshorelife Humansatsea

Electro Technical Officer On Twitter Working On Ship Power Distribution System Https T Co D39xdbi0sr Internet Place And Knowledge Base For Marine Electricians Eto S Ship Sea Ocean Shiplife Sealife Offshore Offshorelife Humansatsea

H868 Hv Power Distribution System General Course Marine Training Marine Service Abb

H868 Hv Power Distribution System General Course Marine Training Marine Service Abb

Reliability Analysis Of A Shipboard Electrical Power Distribution System Based On Breaker And A Half Topology Semantic Scholar

Reliability Analysis Of A Shipboard Electrical Power Distribution System Based On Breaker And A Half Topology Semantic Scholar

Marine Electrical System Download Scientific Diagram

Marine Electrical System Download Scientific Diagram

1

1

Transformers interconnect the HV and LV distribution sections of the system.

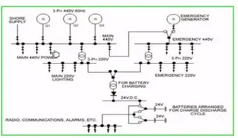
Marine Radio Communication System. The main elements of a marine distribution system are the main and emergency switchboards power panel boards motor controllers lighting and small power panel boards. The PowerPlex Digital Switching System is a fully integrated alternative to traditional onboard power distribution and electrical systems. With Marine Academy training operators become more proactive in operating and maintaining equipment which results in increased availability and less downtime. For requirements applicable to conventional AC systems such. Industrial Oilfield and Marine Components Inc builds Power and Control Systems for Drilling Rigs and the Automation industry. The system is generally designed such that under all normal conditions of operation power is distributed from the main switchboard. Depending on the size and power consumption of your boat you may need low amperage distribution or high amperage distribution terminal blocks and any number of switches on a distribution panel to ensure safe running. Ships generator - consists of prime mover and alternator Main switchboard -.


DISTRIBUTION SYSTEM MOBILE ELECT PWR 15KW. Transformers interconnect the HV and LV distribution sections of the system. DISTRIBUTION SYSTEM MOBILE ELECT PWR 15KW. DISTRIBUTION SYSTEM MOBILE ELECT PWR 30KW. Its innovative modular design and third-party integration capabilities make it uniquely flexible compared to other marine digital switching systems and allows you to create a customized solution for each individual yacht. Industrial Oilfield and Marine Components Inc builds Power and Control Systems for Drilling Rigs and the Automation industry. The function of a ships electrical distribution system is to safely convey elec-trical power to every item of equipment connected to it.

Post a Comment for "Marine Power Distribution System"